Data Path

Client Side IO Path

  • Write requests are sent to all sessions which are in NORMAL state.

NORMAL state is the RMR representation of a healthy storage server which is capable of serving IOs. A healthy storage server is one which has no unsynced/dirty data, or one which knows which portions or chunks are to be synced. This is tracked through the dirty map.

  • Read requests are sent to sessions in NORMAL state, in a round robin manner.

  • Write requests are completed if it completes for at least one session. Although the RMR client waits to get responses for all sessions, success or failure.

  • For failed write requests, a map_add is sent to all storage nodes in NORMAL state.

  • The map_add info for subsequent write requests are piggy-backed with the write IO message.

Server Side IO Path

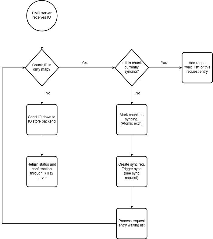
  • Check if the storage server is healthy to service IOs.

  • Check if the data chunk corresponding to the IO request is dirty.

  • If they are dirty:

    • If the chunk is not syncing already, mark the chunk as syncing and create a sync request.

    • If the chunk is syncing, add the IO request to the “wait list”.

    • On sync completion, process IO requests from “wait list”.

  • If they are not dirty, send the request down to the BRMR-server.

../_images/rmr_io_req-IO_path_server_side.png

Flow for sync request

Besides syncing data chunks when an IO arrives for it, RMR-server also runs a sync thread in the background which synchronizes the dirty data. It also locks the chunks while data is syncing, so that all incoming IO goes to the “wait list”.

Data model

Planned — not yet documented.